5月30日,新华社受权发布《关于2019年国民经济和社会发展计划执行情况与2020年国民经济和社会发展计划草案的报告》(以下简称《报告》)。
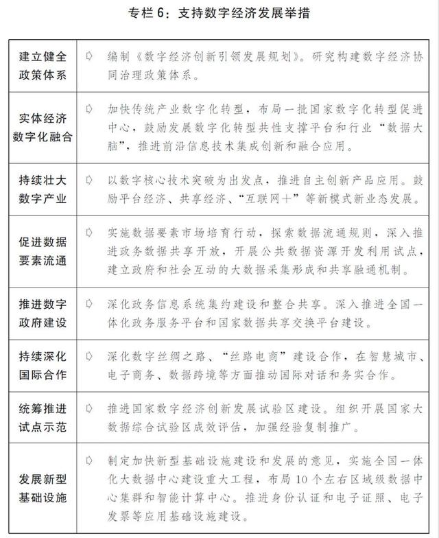
这是国家发改委在今年全国两会期间提请十三届全国人大三次会议审议后的最终版本。澎湃新闻记者发现《报告》透露,国家发改委将在2020年制定加快新型基础设施建设和发展的意见,并实施全国一体化大数据中心建设重大工程,将在全国布局10个左右区域级数据中心集群和智能计算中心。
《报告》详述了国家发改委制定的2020年国民经济和社会发展计划的九项主要任务。包括做好疫情常态化防控、扩大内需、稳定提升产业链供应链水平等。
国家发改委在《报告》中表示,今年的具体工作要“做到应对外部风险和克服内部挑战相结合、解决当前问题和化解长期矛盾相结合、有效市场和有为政府相结合、尽力而为和量力而行相结合”。
国家发改委还提出,要加强政策预研储备,促进财政、货币、就业政策与消费、投资、产业、区域等政策协同发力、形成合力。其中,产业政策要围绕推动制造业高质量发展,坚持政府引导和市场机制相结合,坚持独立自主和开放合作相促进,着力促进产业基础高级化、产业链现代化。
“决胜脱贫攻坚”方面,国家发改委提出,要做好因疫致贫返贫人口的帮扶,确保基本生活不受影响。对没有劳动能力的特殊贫困人口要强化社会保障兜底,实现应保尽保。
国家发改委特别强调,守住不发生系统性风险的底线。密切关注全球金融市场和大宗商品市场震荡可能带来的输入性风险,完善跨境资金流动的预警响应机制。跟踪监测杠杆率较高、盈利能力较弱的行业企业的流动性风险,防止资金链断裂引发连锁反应。
扩大投资方面,今年将安排中央预算内投资6000亿元,比上年增加224亿元。全年安排地方政府专项债券3.75万亿元,比上年增加1.6万亿元。今年将重点支持加强公共卫生、生物安全、应急物资保障、物资和能源储备、物流设施、农林水利、城乡基础设施等领域补短板。

国家发改委明确,今年将出台推动新型基础设施建设的相关政策文件,推进5G、物联网、车联网、工业互联网、人工智能、一体化大数据中心等新型基础设施投资。
民营企业方面,国家发改委表示,今年将出台支持制造业民营企业稳增长和转型升级的意见,鼓励地方以市场化手段对陷入困境的优质民营企业进行纾困救助。
为保持中国产业链供应链的稳定性和竞争力,国家发改委提出,将研究开展供应链安全风险评估,优化生产力布局,增加应急储备,进一步增强供应链韧性和稳定性。
“新动能”方面,国家发改委提出将支持商业航天发展,延伸航天产业链条,扩展通信、导航、遥感等卫星应用。制定国家氢能产业发展战略规划。支持新能源汽车、储能产业发展,推动智能汽车创新发展战略实施。加快深远海捕捞养殖装备创新发展,建设现代化海洋牧场。
粮食安全方面,国家发改委提出,将编制新一轮国家粮食安全中长期规划纲要、新时期农业生产力布局与结构调整规划,制定落实全球疫情影响下确保中国粮食安全的应对方案,加快推动出台粮食安全保障法,深入推进优质粮食工程,继续实施大豆振兴计划,增加绿色优质粮油产品供给。
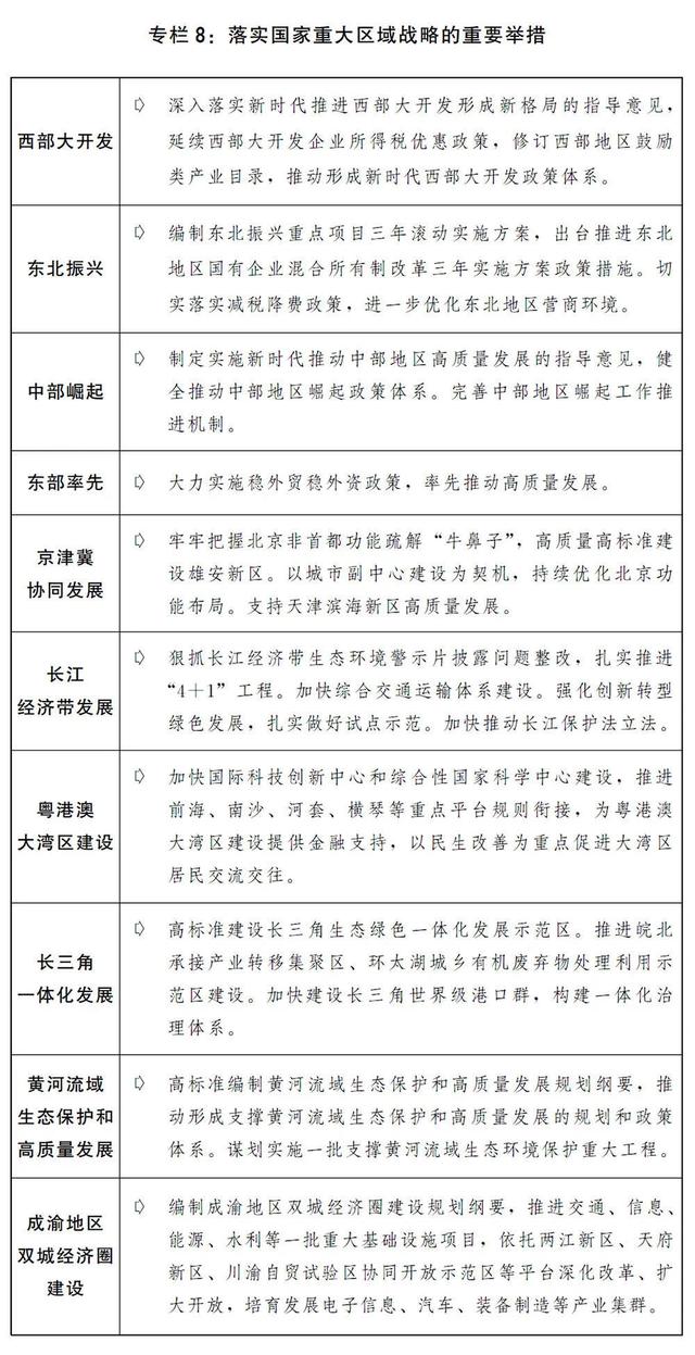
区域发展方面,今年将编制东北振兴重点项目三年滚动实施方案,出台推进东北地区国有企业混合所有制改革三年实施方案政策措施;制定实施新时代推动中部地区高质量发展的指导意见,健全推动中部地区崛起政策体系;编制成渝地区双城经济圈建设规划纲要,推进交通、信息、能源、水利等一批重大基础设施项目。
此外,国家发改委明确提出,2020年将发布实施海南自由贸易港建设总体方案,切实抓好早期政策安排落地。出台海南自由贸易港跨境服务贸易负面清单。










中国品牌网
中国品牌杂志微信公众号