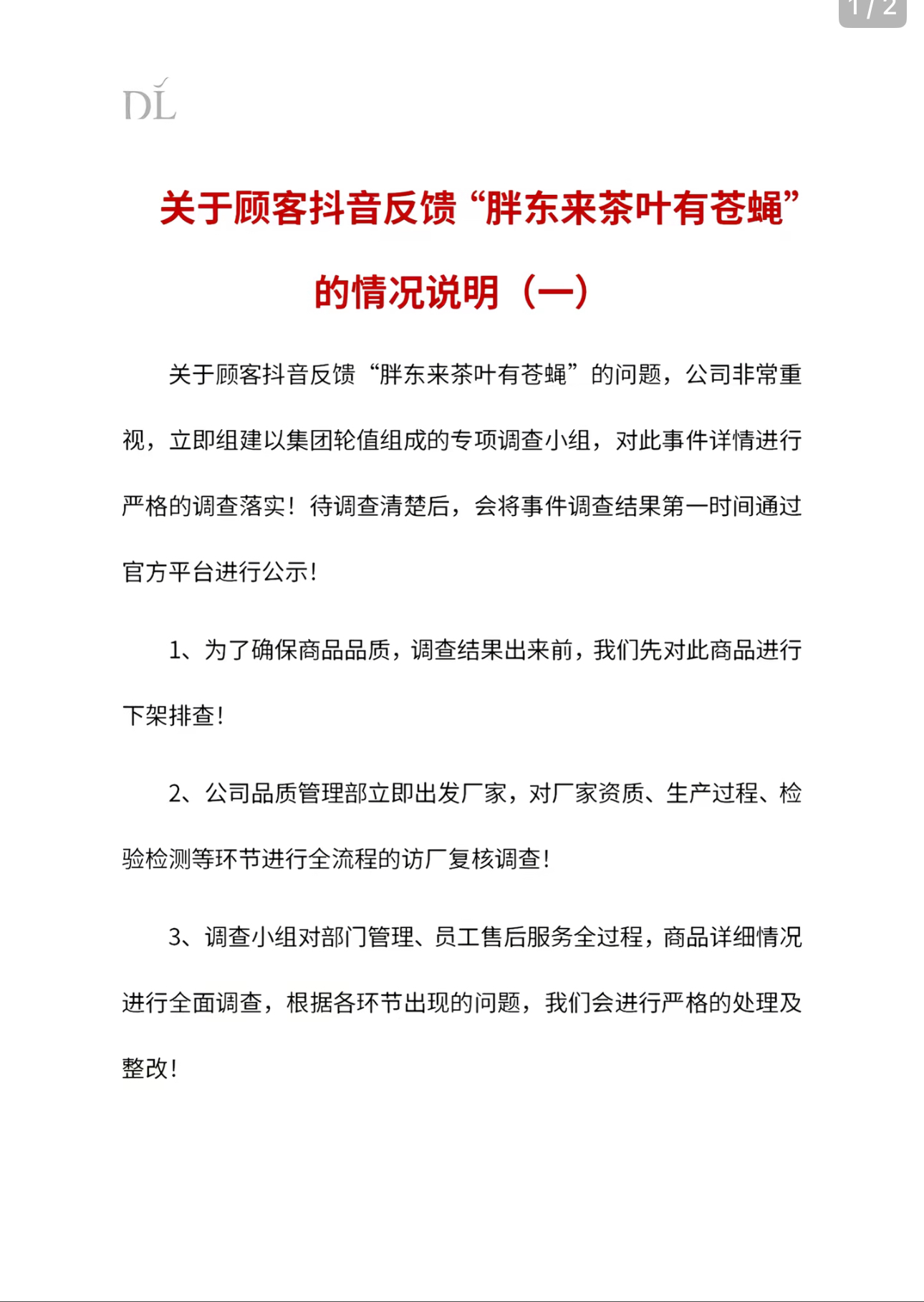
此前,有顾客在抖音平台反馈“胖东来茶叶有苍蝇”。1月5日,胖东来发布情况说明称,公司非常重视,立即组建以集团轮值组成的专项调查小组,对此事件详情进行严格的调查落实。待调查清楚后,会将事件调查结果第一时间通过官方平台进行公示。

图自抖音

图自抖音
胖东来称,为了确保商品品质,调查结果出来前,先对此商品进行下架排查。公司品质管理部立即出发厂家,对厂家资质、生产过程、检验检测等环节进行全流程的访厂复核调查。调查小组对部门管理、员工售后服务全过程,商品详细情况进行全面调查,根据各环节出现的问题,会进行严格的处理及整改。
此外,胖东来称,目前详细调查、处理报告还未全部完成,通过对事件的初步了解和与顾客的沟通,先对此事件做一个简单说明。此次顾客通过抖音平台反馈问题,是因为胖东来客服人员在处理顾客反馈时,未按照公司标准和流程处理,对顾客造成了非常不好的体验和伤害,对此向顾客真诚的表达歉意。









中国品牌网
中国品牌杂志微信公众号